联系我们
|
加入收藏
|
学校主页
网站首页
机构设置
现任领导
社科概览
工作职能
管理制度
全国社科办
全国教科办
全国艺科办
教育部
省社科办
省教科办
省社科联
省社科院
省教育厅
学校管理
其他
平台建设
省部级研究基地
厅级研究基地
智库平台
校级平台
项目管理
国家级项目
部级项目
科研成果
成果获奖
成果应用
名师风采
社科动态
常用下载
文件下载
参考资料
常用速查
栏目分类
国家级项目
部级项目
首页
>
项目管理
>
国家级项目
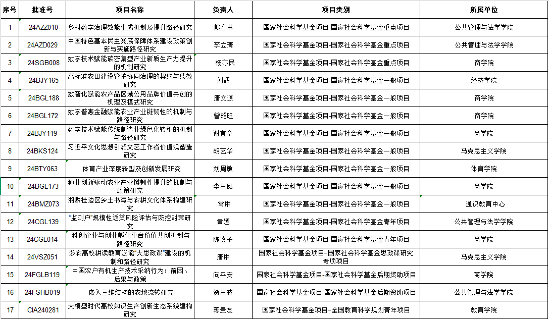
2024年国家社科基金项目一览表
时间: 2025/09/23 作者: 点击:
次
点击下载文件:
上一篇:
2025年国家社科基金项目一览表
下一篇:
2023年国家社科基金项目一览表
办公电话
处长办公室 84635006
副处长办公室 84635005
行政办公室 84638380
项目与成果管理办公室 84635005
社科学报编辑部 84618583 84618538
相关链接
全国教科规划网
高校人文社科网
湖南教科规划网
湖南社科规划网
湖南社科网
湖南省科技厅
全国社科规划网